Skip to the content Skip to the main menu
Judith Knight UX Designer
  • Experience
  • About Me
  • About Me
  • Experience
  • Portfolio

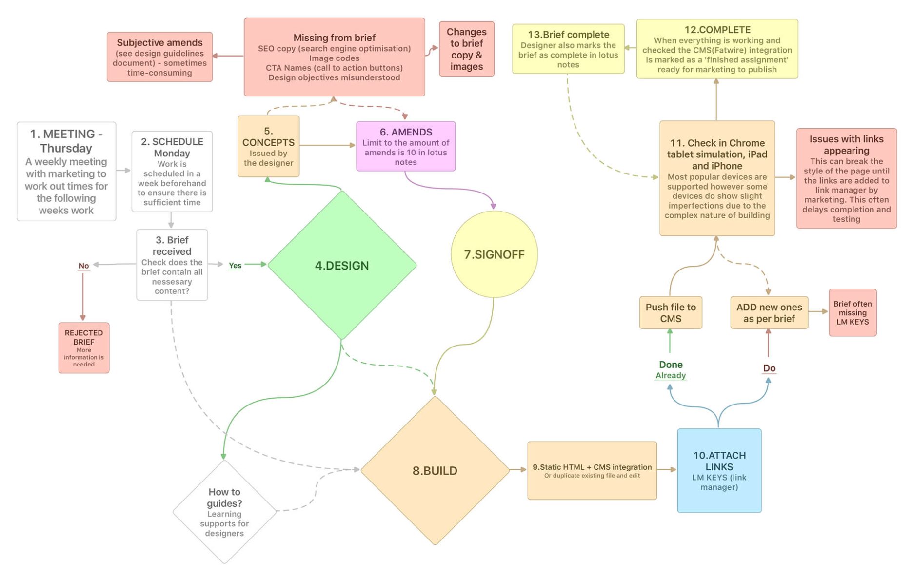
Design Operations: Mapping Team Capacity & Timelines

  • Post date
    February 26, 2026
  • Posted in UX
Previous post: Hero Layout Guides: Optimising Content for CMS Behaviours Next post: VIP Hub: Optimizing  Loyalty with a Rewards Gateway

Related Posts

​Banner Component Library: Functional Layout Templates

  • Post date
    March 8, 2026

Email Modular Library: Standardised Design Components

  • Post date
    March 8, 2026

I Love Travel Inspiration Tool

  • Post date
    March 18, 2010

Hero Layout Guides: Optimising Content for CMS Behaviours

  • Post date
    February 26, 2026

Theme by Anders Norén